组合模式 Composite Pattern
定义
组合(Composite Pattern)模式的定义:有时又叫作整体-部分(Part-Whole)模式,它是一种将对象组合成树状的层次结构的模式, 用来表示“整体-部分”的关系,使用户对单个对象和组合对象具有一致的访问性,属于结构型设计模式。
角色
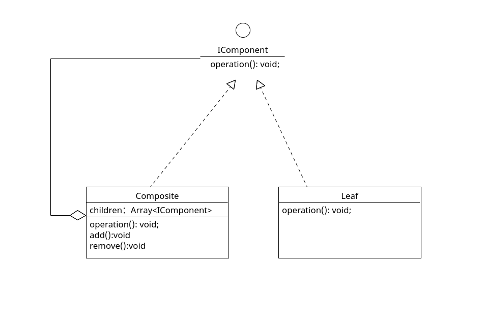
抽象构件(Component)角色:它的主要作用是为树叶构件和树枝构件声明公共接口,并实现它们的默认行为。 在透明式的组合模式中抽象构件还声明访问和管理子类的接口;在安全式的组合模式中不声明访问和管理子类的接口, 管理工作由树枝构件完成。(总的抽象类或接口,定义一些通用的方法,比如新增、删除)
树叶构件(Leaf)角色:是组合中的叶节点对象,它没有子节点,用于继承或实现抽象构件。
树枝构件(Composite)角色 /中间构件:是组合中的分支节点对象,它有子节点,用于继承和实现抽象构件。 它的主要作用是存储和管理子部件,通常包含 Add、Remove、GetChild 等方法。
类图

解释
简单理解为树结构
代码案例
ts
// 抽象构件(Component)角色
export interface IComponent {
operation(): void;
}
// 树枝构件(Composite)角色 / 中间构件
export class Composite implements IComponent {
children: Array<IComponent> = [];
add(item: IComponent) {
this.children.push(item);
}
remove(item: IComponent) {
this.children = this.children.filter((i) => i === item);
}
operation(): void {
for (const child of this.children) {
child.operation();
}
}
}
// 树叶构件(Leaf)角色
export class Leaf implements IComponent {
constructor(private name: string) {}
operation(): void {
console.log(`${this.name}被调用了`);
}
}
// client
()=>{
const composite = new Composite();
const composite2 = new Composite();
const leaf = new Leaf('leaf1');
const leaf2 = new Leaf('leaf2');
const leaf3 = new Leaf('leaf3');
composite.add(leaf);
composite.add(composite2);
composite.add(leaf2);
composite.add(leaf3);
composite.operation();
}()
// leaf1被调用了
// leaf2被调用了
// leaf3被调用了